El centre

Home El centre

El centre, ubicat al barri de Ferreries de Tortosa, va ser fundat l’any 1928 amb el nom de “Centro de Formación Técnico Industrial” i és un del més antics de Catalunya.

Al llarg de la seva història ha passat per diferents etapes i ha tingut també diferents noms: “Escuela del Trabajo”, “Escuela de Maestría Industrial”, “Centro de Formación Profesional”, “Institut Politècnic de Formació Professional”, “IES-SEP de l’Ebre” i actualment “Institut de l’Ebre”.

L’Institut de l’Ebre sempre ha donat resposta a les necessitats de formació de les nostres terres, ha anat canviant i evolucionant al mateix temps que ho fa la societat i és un centre de referència a les nostres comarques.

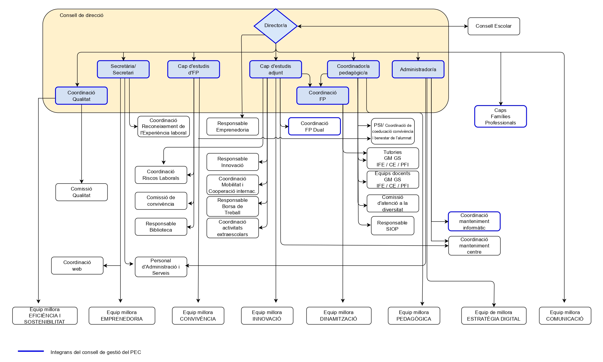
L’Institut està immers en el programa de QUALITAT I MILLORA CONTÍNUA i està certificat en la norma ISO 9001/2000, que ens acredita com a centre de qualitat en l’ensenyament i en la gestió de centres.

També estem certificats com ESCOLA VERDA.

Les nostres certificacions

E2cat_Segell-Ebre

ISO 9001/2000